郑州网站建设

百度产品专业服务商

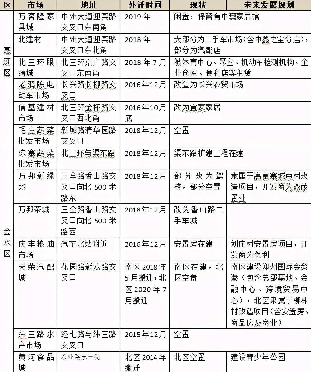
有用的就是最好的

郑州人的避暑胜地,“水上森林”火了

刚刚过去的周末,郑州又多了一个夏日里的好去处,东风渠畔的“水上森林”火了,大批市民带着孩子来这里踏水、玩水、水中漫步,好不快活。

2025-06-09

近期河南天气将出现近40℃温差 小麦会受影响吗

根据最新天气预报,12月7日,河南郑州将迎来23℃的“高温”,但几天之后,气温又将遭遇“过山车”,最低温度降到-15℃。暖冬和巨大温差的叠加,有人在网上表示对今年农作物的生长担忧,这种担忧是杞人忧天还是确有其事?

2023-12-07

备战“杜苏芮” | 过去两天河南哪几个地方下雨最大?这个地方降水量超过500毫升

省气象台监测显示,7月28日14时-30日9时,我省大部出现暴雨,北中部、东部、东南部部分县市出现大暴雨,新乡、鹤壁、安阳、濮阳、郑州等地部分县市出现特大暴雨。

2023-07-30

郑州成北方首个30℃+省会城市

@中央气象台微博 3月9日消息,郑州成北方首个30℃+省会城市。

2023-03-09

郑州急救迎接诊高峰,7成患者呼吸困难

随着新冠病毒感染的患者越来越多,又逢心脑血管、呼吸道等基础疾病高发的寒冬,不少身患慢阻肺、糖尿病、高血压等基础疾病的高龄老年人合并感染。

2022-12-28

泰康“溢彩千家”养老机构资助项目落地洛阳嵩县大坪乡敬老院

12月4日,泰康溢彩公益基金会“溢彩千家”养老机构资助项目挂牌仪式在洛阳市嵩县大坪乡敬老院举行。嵩县人大常委会办公室高主任、泰康人寿河南分公司副总经理韩志锋、洛阳中支江峰、河南分公司合规部经理袁天亮、洛阳金融监管分局嵩县支局副局长、嵩县大坪乡乡长等相关领导出席了捐助仪式。

2025-12-08

2025中原创新发展主题年会在河南汝州成功举办

12月7日,以“学习贯彻二十届四中全会精神 推动区域经济向新向智向绿发展”为主题的2025中原创新发展主题年会,在汝州市宏翔孟诜食疗药膳产业园成功举办。

2025-12-08

如新四十载,以绿色科技创新,筑造美丽健康新篇

今年正值如新集团成立40周年,四十年来,如新紧跟国家政策步伐,积极融入新发展格局,推出了一系列更高品质的美丽与健康新产品和新服务,充分展示了其对美丽健康的不懈追求与承诺。

2025-12-08

Canada Goose加拿大鹅郑州丹尼斯大卫城精品店启幕

Canada Goose加拿大鹅郑州丹尼斯大卫城精品店现已启幕,标志着品牌北境精神在中国城市版图中的进一步拓展,为更多探索者开启温暖之旅。

2025-12-08

国网河南电力保障可靠供电,服务农户——抢收秋粮 颗粒归仓

10月20日,河南省黄泛区实业集团有限公司锐垦粮食烘干厂内机器轰鸣,不断运来的潮湿玉米及时被送入烘干塔烘干水分。周口黄泛区供电公司员工协助企业排查烘干设备用电安全隐患,确保设备高效运转。

2025-10-31

国网河南电力成功应用全国首创技术破解线路跨越难题

12月5日,在许昌南500千伏输变电工程线路跨越施工现场,国网河南电力成功应用两项全国首创技术——“‘永临结合’专用横担封网技术”与“重载无人机联吊展放承力索技术”,成功破解线路重大跨越施工中占地面积大、作业风险高、停电时间长三大难题。为全国复杂工况下电网建设提供“河南样板”。

2025-12-08

黄河科技学院学子在2025年“百蝶杯”第十一届全国大学生物流仿真设计大赛荣获二等奖

近日,2025年“百蝶杯”第十一届全国大学生物流仿真设计大赛落幕。黄河科技学院商学部2023级物流管理张梦琳、郭梦云、王兴荣三位同学组成的“长江队”晋级,代表河南省队参加国赛,在激烈的角逐中脱颖而出,荣获国家级本科组二等奖。

2025-12-07

全国著名心血管病专家胡大一教授到黄河科技学院附属医院指导交流

12月6日下午,国际欧亚科学院院士、著名心血管医学领域专家、医学教育家,黄河科技学院医学部名誉院长、黄河科技学院附属医院心肺康复中心主任胡大一教授莅临医院,对黄河科技学院附属医院心脏康复工作展开专业指导。党委书记于春霞、党委副书记李克栋及相关科室负责人全程陪同,副院长何远宏主持会议。

2025-12-07

喜讯!黄河科技学院在全国民办高校课程思政系列活动中斩获多项殊荣

近日,全国民办高校课程思政联盟陆续公布2025年课程思政教学改革研究项目立项名单、课程思政优秀案例征集结果及课程思政微课教学比赛获奖情况。黄河科技学院获批3项课程思政教学改革研究项目(含1项重点),微课比赛一二三等奖各1项,入选全国民办高校课程思政优秀案例1项,充分彰显了黄河科技学院在课程思政建设领域的特色成效与育人实力。

2025-12-07

医社协同筑防线 急救培训护民生——黄河科技学院附属医院开展“健康守护·急救先行”专题培训

近日,黄河科技学院附属医院分级诊疗办组织开展“健康守护急救先行”专题培训,邀请澜湾社区、文和路社区工作人员、物业管家及安保人员等近百人走进医院,通过“理论+技能实训”,筑牢社区健康安全防线。

2025-12-07

全民学急救,携手护生命——黄河科技学院附属医院成功举办第957期全民急救技能普及培训

2025年12月4日,在郑州市卫生健康委员会的大力支持与指导下,由郑州市紧急医疗救援中心主办、黄河科技学院附属医院承办的第957期“全民急救技能普及培训班”成功举行。本次活动面向文和路社区及澜湾社区的工作人员,共计30余人参与培训。

2025-12-07

中原998PARK——2025郑州城市更新标杆范式

城市的更新与演进,永远是在曲折中发展、螺旋中上升,任何生生不息都在暂停与突进中交替往前,在否定与肯定里重铸筋骨。中原998PARK在这片热电厂曾经的工业沃土上,一场跨越工业文明与生态智慧的时代对话,正在郑州中原区热烈上演,在这里,历史与未来相逢,生活与梦想重叠!

2025-12-05

黄河科技学院 | “五师”同堂接力授课,让场馆里的思政课“走新”又“走心”

12月4日上午,一堂精彩的“五师”同堂讲授的场馆里的思政课在黄河科技学院的中国民办教育博物馆徐徐展开。学校马克思主义学院思政课教师韩树栋结合“思想道德与法治”课程的“继承优良传统 弘扬中国精神”授课内容,邀请中国民办教育博物馆的周柯老师、讲解员余圆圆同学、王丽涵同学、黄绘茹同学共同讲授一堂以“让改革创新成为青春远航的动力”为主题的思政大课。

2025-12-05

以赛促学 以赛促教 | 黄河科技学院学子在河南省“AI+信息素养”大赛中斩获佳绩

近日,由河南省教育厅高等教育处指导,河南省高等学校图书情报工作委员会主办的2025年大学生“AI+信息素养”大赛河南赛区比赛圆满落幕。黄河科技学院入围的4支队伍中共12名学生获奖,黄河科技学院荣获“优秀组织奖”。

2025-12-05

扎根中原沃土 书写金融为民新篇章——中国银联河南分公司扎实推进“五篇大文章”实践纪实

在中国人民银行河南省分行的指导和大力支持下,中国银联河南分公司(以下简称“河南银联”)联合省内各家商业银行,立足区域特色,深耕中原沃土,以支付为纽带,以创新为引擎,将顶层设计转化为生动实践,在服务河南经济社会发展的过程中,绘就了一幅金融为民的暖心画卷。

2025-12-04

又见20℃+!河南气温开启“过山车”,天干物燥需防风防火

本周初我省多地气温经历了“速冻”模式以后,紧接着又将坐上“过山车”。以郑州为例,12月1-10日的最高气温,经历了2日的低谷(6.4℃)以后,3日至5日气温略显平稳,维持在11-13℃之间,到了本周六,气温快速升至近期的顶点(21℃),然后下降↘再上升↗。提醒大家,初冬时节冷空气活跃,气温波动频繁,及时关注气温变化、做好保暖是首要防寒任务。

2025-12-04

东方甄选月薪3万招聘线下首店店长

招聘信息显示,东方甄选这家旗舰店位于北京中关村核心办公/商圈,面积在400平方米左右,除了生鲜、零食、日百等便利店商品,还涵盖简餐和咖啡饮品区双业态场景。本次招聘的岗位为旗舰店门店店长,薪资待遇15~30k,工作地点在北京海淀区,学历要求大专以上。

2025-12-04

2025全球独角兽500强榜单发布,中国150家企业入选

2025全球独角兽企业500强榜单昨天(3日)发布。与2024年相比,独角兽企业整体估值大幅增长,中国在数量和估值占比上继续保持全球领先,并在多个重点赛道领跑全球。

2025-12-04

智斗“地下猛虎” 守护矿山安全丨四中全会精神在基层

12月2日,位于河南理工大学的煤矿瓦斯灾害防治应急管理部重点实验室一派忙碌景象,师生们身着白大褂,或比对实验装置,或热议数据结果,一场与“地下猛虎”瓦斯的较量正在进行。

2025-12-04

头条推荐

热门点击排行

图片报道

河南一百度

中国·河南·郑州国家经济技术开发区第五大街经北三路

电话:0371-86088516 (广告)

联系信箱:news100@henan100.com

邮编:450016