

安阳市行政便民服务中心关于市民之家
政务大厅有序对外开放的公告
按照安阳市委、市政府防控抗击疫情和有序复工复产的有关要求,在扎实做好疫情防控各项工作的同时,为企业和群众提供更加优质高效的政务服务,经安阳市政府研究决定,自3月2日起,市民之家政务大厅有序对外开放。现将有关事宜公告如下:
一、市民之家政务大厅自2020年3月2日起有序对外开放,市民朋友可于工作日上午9:00-12:00,下午13:00-17:00由东西两侧大门进入市民之家办理相关业务。
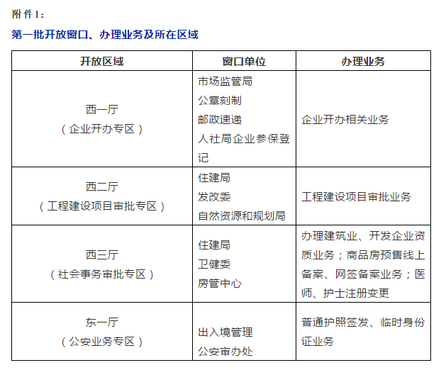
二、第一批对外开放窗口涉及企业开办、工程建设项目审批、出入境管理、卫生健康等政务服务事项,具体开放窗口、办理事项及所处区域附后。第二批对外开放窗口视我市疫情防控情况另行通知。
三、对于暂时未对外开放窗口,市民朋友如有紧急情况需到市民之家政务大厅现场办理的事项,可向相关业务窗口拨打咨询预约电话。窗口工作人员将为您合理安排服务,节约办理时间。
四、疫情防控期间,继续倡导“不见面,网上办”审批方式。市民朋友可通过河南省政务服务网、安阳市网上市民之家、 “豫事办”政务服务 APP 等线上方式办理政务服务事项,实行不见面审批。详情可访问《安阳市行政便民服务中心网上办不见面倡议书》(点击可查看详情)。
五、为充分保障公众健康,减少人员聚集,降低病毒传染风险,市民之家政务大厅将采取严密措施,加大通风、消毒等防疫工作力度。现场办理业务的市民朋友,请务必携带本人身份证,佩戴口罩,做好个人防护,主动配合进行信息扫码登记和体温检测。业务办理完毕后,请尽快离开政务大厅,减少逗留时间。有发热、咳嗽等体征异常或有感冒症状者,不允许进入政务大厅办理业务。
2020年3月1日

附件2:
安阳市民之家政务大厅窗口咨询预约电话
(咨询预约时间:工作日上午9:00—12:00,下午13:00—17:00)
|
窗口名称 |
电话 |
窗口名称 |
电话 |
|
发改委 |
5116020 |
城管局 (审批服务) |
5116061 |
|
教育局 |
5389152 |
城管局 (违章停车) |
3165898 |
|
公安审办处 |
5116018 |
城管局 (违章拖车) |
3165834 |
|
公安出入境 |
5118019 |
市场监管局 (工商) |
5116040 |
|
交警支队 |
5116019 |
市场监管局 (工商专业分局) |
5116582 |
|
民政局 |
5116036 |
市场监管局 (质监) |
5116062 |
|
财政局 |
5116037 |
市场监管局 (药监) |
5389266 |
|
司法局 |
5101049 |
残联 |
5116078 |
|
人社局 (社保卡) |
2223106 |
科技局 |
5389260 |
|
自然资源和规划局(审批服务) |
5116053 |
农业农村局 |
5115836 |
|
自然资源和规划局(土地利用) |
5116126 |
税务局 (车购税) |
5362201 |
|
生态环境局 |
5389212 |
烟草专卖局 |
5968505 |
|
住建局 |
5389220 |
新闻出版局 |
5116041 |
|
交通局 (危货从业资格) |
5389273 |
消防支队 |
5116068 |
|
交通局 (运管服务) |
5116046 |
住房保障中心 |
5389157 |
|
水利局 |
5116069 |
水务公司 |
5389153 |
|
林业局 |
5116033 |
供电公司 |
5389190 |
|
商务局 |
5116030 |
华润燃气 |
5389156 |
|
文广体旅局 |
5389158 |
益和热力 |
5389155 |
|
卫健委 |
5116063 |
中石化 |
3302231 |
|
文物局 |
5389151 |
河南有线 |
5360521 |
|
应急管理局 |
5116076 |
国盾印章 |
5389165 |
|
人防办 |
5116031 |
邮政速递 |
5389300 |
|
房管中心 |
5116065 |
预约办理咨询电话:0372-5116001(工作日)24小时咨询电话:0372-12345

来源:安阳市民之家