

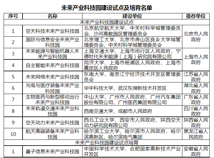
【大河财立方消息】11月28日,科技部、教育部批复,同意10家科技园作为未来产业科技园建设试点,量子信息未来产业科技园作为建设试点培育。
批复称,各有关地方要高度重视未来产业科技园建设试点工作,支持高水平研究型大学、地方政府(或国家高新区)和科技领军企业协同,着眼未来产业重点方向,依托高校优势学科,以国家大学科技园为基础,以完善体制机制为重点,培育引进高层次科技领军人才和创新团队,探索“学科+产业”的创新模式,提升科技成果转化和孵化专业化能力,构建未来产业应用场景,加快集聚人才、技术、资金、数据等创新要素,完善创新创业生态,打造未来产业创新和孵化高地,抢占未来发展制高点,为后续复制推广积累经验,引领新时期国家大学科技园升级发展。
各有关高校要进一步深化相关体制机制改革,实施有组织的科研,提高科技成果转化和产业化水平,加快推进赋予科研人员职务科技成果所有权或长期使用权、科技成果评价、高校专业化国家技术转移机构建设、科技成果转化单列管理等改革试点,发挥未来产业科技园建设试点牵头主体作用。
各试点未来产业科技园要建立大学、地方政府(或国家高新区)、科技领军企业共商共建共有的机制,将引进和培养科技领军人才和创新团队作为重要任务,把构建未来产业创新创业生态作为科技园建设的核心,积极探索多学科交叉融合,从基础研究、技术开发到成果转化与孵化的融合创新体制机制,加快突破一批未来产业重点方向关键核心技术,孵化一批具有未来产业特征的高成长性科技型中小企业,培育一批多学科交叉融合的未来产业创新创业人才。